이 글에서 윈도가 아닌 리눅스에 설치한 블렌더에서 단축키 사용에 대해 적으려 한다.
윈도 10에서
내가 윈도 10에서 블렌더를 사용할 때처럼 한영 모드에 상관없이 단축키를 사용했다. 아래 영상에서 한글 모드나 영문 모드에 상관없이 오브젝트 모드를 에디트 모드로 변경할 때 단축키인 경우 Tab을 눌렀다. 참고로 아래 영상을 보면 한글 모드라는 것을 알 수 있다. 왜냐하면 에디터 플러스에서 한글 모드이니 바로 한글이 입력됐기 때문이다. 그리고 한글 입력 후 마지막에 Tab 키를 눌러 에디트 모드를 오브젝트 모드로 변경했다. 또한 한글 모드에서도 G,S,N,0,F12 등의 단축키도 이용했다. 이것을 보면 윈도 10에서 한글 모드에서도 단축키를 인식한다는 것을 알 수 있다.
우분투에서
블렌더에서 한글 입력을 테스트를 빈번히 했는데 우연히 특정한 상태에서 단축키를 인식한다는 사실을 알게 됐다. 한글 모드 상태라면 단축키를 인식하지 않고 영문 모드라면 인식한다는 것을 알았다. 다른 작업을 하다 블렌더로 들어오기 때문에 모드가 한글일 때도 있고 영문일 때도 있기 때문에 상태가 복불복이다. 그래서 단축키가 먹힐 때가 있었던 것이다.
단축키가 아닌 다른 예로 블렌더에서 텍스트를 입력한 후 Backspace를 사용해 글자를 지우려 해도 안 된다. 그런데 어떤 경우에 아무런 문제 없이 잘 됐다. 한글 모드에서는 단축키만 아니라 Backspace를 인식하지 못하는 모양이었다.
그렇다고 100% 한글 모드에서 단축키가 통하지 않는 것 같지는 않다. 어떤 때 보면 단축키 사용에 문제없다. 왜 그런지 모르겠다. 하여튼 영문 모드에서 단축키를 사용하면 편하다.
리눅스인 우분투에서 한글을 사용할 때 가끔 불편함을 느낀다. 윈도처럼 편리하지 않다.
하모니카 4.0
리눅스 민트 기반인 하모니카 4.0에서 블렌더는 한글 입력을 지원한다. 하모니카가 민트 기반이니 민트에서도 블렌더를 설치했었고 한글 입력되는 것을 확인했다. 하모니카와 민트에서 블렌더를 사용했더니 한영 모드에서도 Tab 키를 눌러도 오브젝트 모드가 에디트 모드로 변경되는 것을 확인했다. 그래서 한글 입력을 확인했다. 위에 적었듯 우분투에서 Tab 단축키를 사용하려면 한글 모드를 영문 모드로 변경해야 한다.
직접 해보면 알겠지만 한글 모드에서 단축키를 인식하지 않는다는 것을 엄청 귀찮다. 한글 모드 상태를 영문 모드로 바꾸는 것이 괜찮을 것 같지만 나는 엄청 귀찮았다.
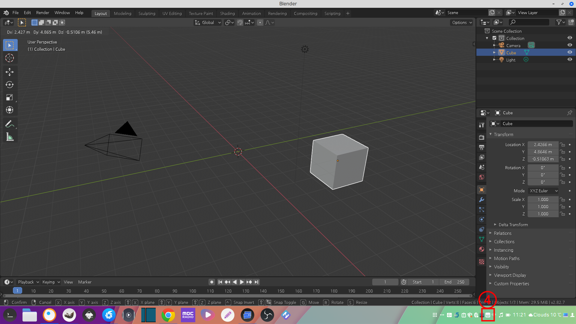
하지만 모든 단축키가 한글 모드에서 인식하는 것이 아니다. 한글 모드에서 객체(오브젝트) 이동을 위해 G를 눌렀는데 인식하지 않았다. 우분투에서 했던 것처럼 한글 모드를 영문 모드로 변경해야 인식한다는 것을 확인했다. 아래 그림으로 설명하면 1번과 같이 한글 모드에서 G를 누르면 2번처럼 한글 ㅎ이 입력된다. 그래도 한글 모드를 유지하고 이동하려면 3번 아이콘을 이용하여 이동해야 한다. 블렌더에서 한글 사용이 많지 않으므로 나는 단축키를 이동하는 것이 편하다.

하지만 아래 그림의 4번 영문 모드라면 G 키를 누르면 자유롭게 이동할 수 있다.

블렌더를 포함 여러 프로그램에서 단축키를 사용하면 빠르게 작업할 수 있다. 크기를 확대하기 위해 단축키 S, 회전을 위해 단축키 R 등을 사용하면 편하다. 물론 간단한 작업을 위해 아이콘을 이용할 수 있지만...아래는 윈도10에서 Tab,G,S,R,F12,0,F12 등을 만들었다. 위에서 적었듯 자유롭게 단축키를 사용하고자 한다면 영문 모드에서 을 이용해야 할 것이다. .

현재 블렌더 공식 홈페이지에 배포하는 버전은 2.93.5인데 하모니카 소프트웨어 매니저에서 배포하는 버전은 2.82.a...
'IT.인터넷.생활 관련 > 그래픽' 카테고리의 다른 글
| WebP 파일에 대해 알았으면 하는 점 (0) | 2022.01.20 |
|---|---|
| 리눅스, 잉크스케이프 한글 글꼴 (0) | 2022.01.10 |
| 리눅스에서 2D 그래픽 편집 프로그램 (0) | 2021.12.24 |
| 마야가 리눅스를 지원할까? (0) | 2021.11.29 |
| 블렌더에서 한글 입력 및 한글 인터페이스 (0) | 2021.11.12 |
| 우분투, 블렌더에서 한글 사용 (0) | 2021.10.29 |
| 블렌더에서 설치한 한글 글꼴 사용(feat.우분투) (0) | 2021.10.28 |
| 일러스트레이터를 위한 그래픽 프로그램 (0) | 2021.10.11 |